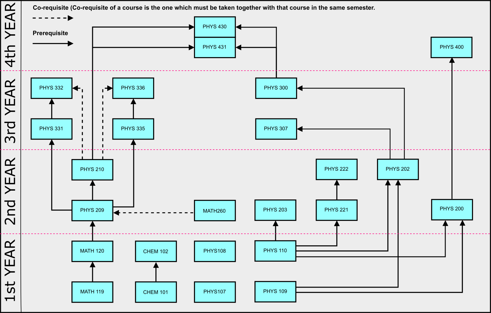
The flowchart below illustrates the interdependencies of the courses. For more information, please consult to Academic Catalog.

Last updated
The flowchart below illustrates the interdependencies of the courses. For more information, please consult to Academic Catalog.
